New Patients
Register as a New Patient
The doctors welcome new patients who live within our practice area. All newly registered patients will be asked to complete a health questionnaire and are offered a new patient medical appointment with the doctor.
For multiple or family registrations you need to complete a registration for each person before submitting them all at once.
If you are registering children under the age of 16 years it is important that you register yourself first.
Medical treatment is available from the date of registration. Please contact reception for further information.
If you wish to pre-register click on the links below to open the forms. When you have completed all of the details, click on the "Submit" button to mail your form to us. When you visit the surgery for the first time you will be asked to sign the form to confirm that the details are correct.
Online New Patient Registration form
You can check if you're eligible and register using an online form by clicking below :
Before you start
Ensure you have enough medication
You should ensure you have at least one month's supply of your medication. It can take around a month to transfer your records from your old GP practice. During this time, you may not be able to renew your prescriptions.
You do not need your NHS number, but it could make registration easier.
We may ask you for:
- details of previous GP surgery
- basic health and medical information
The information you provide will be used to identify the correct medical records. It will also help the GP surgery to offer relevant and appropriate healthcare services.
The registration process takes around 15 minutes to complete.
Other ways to register as a new patient
- Fill in the Register with a GP surgery paper form (PDF, 199 KB, 8 pages) and take it to the surgery you want to join.
- Contact the surgery you want to join directly.
You can view guidance about how to register with a GP (opens in a new tab).
By using this service you are agreeing to our terms of use (opens in a new tab) and privacy policy (opens in a new tab).
National data opt-out
Read about the national data opt out at https://digital.nhs.uk/services/national-data-opt-out.
Temporary Patient Registrations
If you are ill while away from home or if you are not registered with a doctor but need to see one you can receive emergency treatment from the local GP practice for 14 days. After 14 days you will need to register as a temporary or permanent patient.
You can be registered as a temporary patient for up to three months. This will allow you to be on the local practice list and still remain a patient of your permanent GP. After three months you will have to re-register as a temporary patient or permanently register with that practice.
To register as a temporary patient simply contact the local practice you wish to use. Practices do not have to accept you as a temporary patient although they do have an obligation to offer emergency treatment. You cannot register as a temporary patient at a practice in the town or area where you are already registered.
Non-English Speakers
These fact sheets have been written to explain the role of UK health services, the National Health Service (NHS), to newly-arrived individuals seeking asylum. They cover issues such as the role of GPs, their function as gatekeepers to the health services, how to register and how to access emergency services.
Special care has been taken to ensure that information is given in clear language, and the content and style has been tested with user groups.
Open the leaflets in one of the following languages:
Patient Charter and NHS constitution
Patient Charter
Your Rights, Our Responsibilities
At Pinfold Medical Practice, we are committed to providing high-quality, accessible care in line with the NHS Constitution and GMS Contract. As a total triage practice, all appointment requests are assessed by a clinician to ensure you receive the right care at the right time. This charter explains what you can expect from us and how we work together for safe, efficient healthcare.
Your Rights as a Patient
Under the NHS Constitution, you have the right to:
✅ Fair access to care – Receive timely and appropriate treatment based on clinical need.
✅ Respect and dignity – Be treated with kindness, confidentiality, and without discrimination.
✅ Clear information – Understand your health, treatment options, and expected waiting times.
✅ Involvement in decisions – Discuss your care preferences, including consent or refusal of treatment.
✅ Convenient access – Use our total triage system (online, phone, or in-person requests) for prompt assessment.
✅ Feedback and complaints – Raise concerns and receive a transparent, fair response.
Our Responsibilities to You
We pledge to:
✔ Assess all requests clinically – Our triage system ensures urgent needs are prioritised, and routine care is scheduled efficiently.
✔ Provide clear instructions – Explain how to use our triage service (e.g., online forms, phone options) and expected response times.
✔ Protect your privacy – All triage assessments and records follow strict GDPR and NHS confidentiality guidelines.
✔ Offer flexible appointments – After triage, you’ll receive face-to-face, phone, or video consultations as needed.
✔ Respond promptly – Urgent cases are addressed the same day; non-urgent requests within [X] working days.
✔ Listen and improve – Act on feedback to refine our triage process and service quality.
Your Responsibilities as a Patient
To help us deliver safe, efficient care, we ask you to:
🔹 Use triage appropriately – Submit requests via [online form/phone/in-person] with clear details of your symptoms.
🔹 Be honest and accurate – Provide correct information to help clinicians prioritise your needs.
🔹 Respond to follow-ups – If we contact you, reply promptly to avoid delays.
🔹 Cancel or reschedule – Inform us ASAP if you can’t attend an appointment.
🔹 Treat staff with respect – Abuse or aggression will result in removal from the practice list.
🔹 Use emergency services wisely – For life-threatening conditions, call 999 or go to A&E.
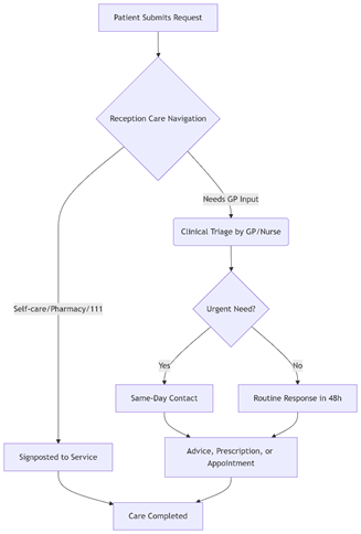
How Our Total Triage Works

- Submit a request – Via Phone, in-person, website/phone/app.
- Clinical assessment – A GP will review your case and contact you.
- Next steps – You’ll receive advice, a prescription, or an appointment (if needed).
Typical response times:
- Urgent cases: Same day.
- Routine requests: Within 10 working days.
📋 How We Manage Demand & Capacity
To protect appointments for those who need them most:
- Care Navigation:
- If your need can be met faster/by a more appropriate service (e.g., pharmacy, physio, 111), we’ll explain your options.
- Example: "Your symptoms suggest a pharmacist could help today—would you like their details?"
- eConsult for Non-Urgent Issues:
- If you decline care navigation for a non-urgent issue, we may ask you to use eConsult (our online consultation system) to free up capacity.
- Emergency Directions:
- If your symptoms require A&E/999, we’ll advise this immediately for your safety.
We will always:
✔ Explain why we’re suggesting alternatives.
✔ Ensure you’re clinically safe before redirecting.
✔ Provide clear instructions (e.g., links to eConsult).
Why This Matters
- Fairness: Ensures urgent cases aren’t delayed by inappropriate demand.
- Safety: Stops patients "falling through gaps" by misusing services.
- GMS Compliance: Aligns with contractual "right service, right care" obligations.
🚨 Zero Tolerance Policy
Abuse of staff (verbal/physical) will result in removal from the practice list.
Feedback & Complaints
We welcome suggestions to improve our triage system. If you’re unhappy:
- Complaint: Follow our [Complaints Procedure] (link).
- Feedback: Speak to reception/ Supervisor/Practice Manager.
For full NHS rights, see the NHS Constitution.
Page created: 09 June 2021